国家教育部批准的全日制普通高校 | 安徽省优秀教育网站

返回主站网站地图联系我们

人事部

  • 首页
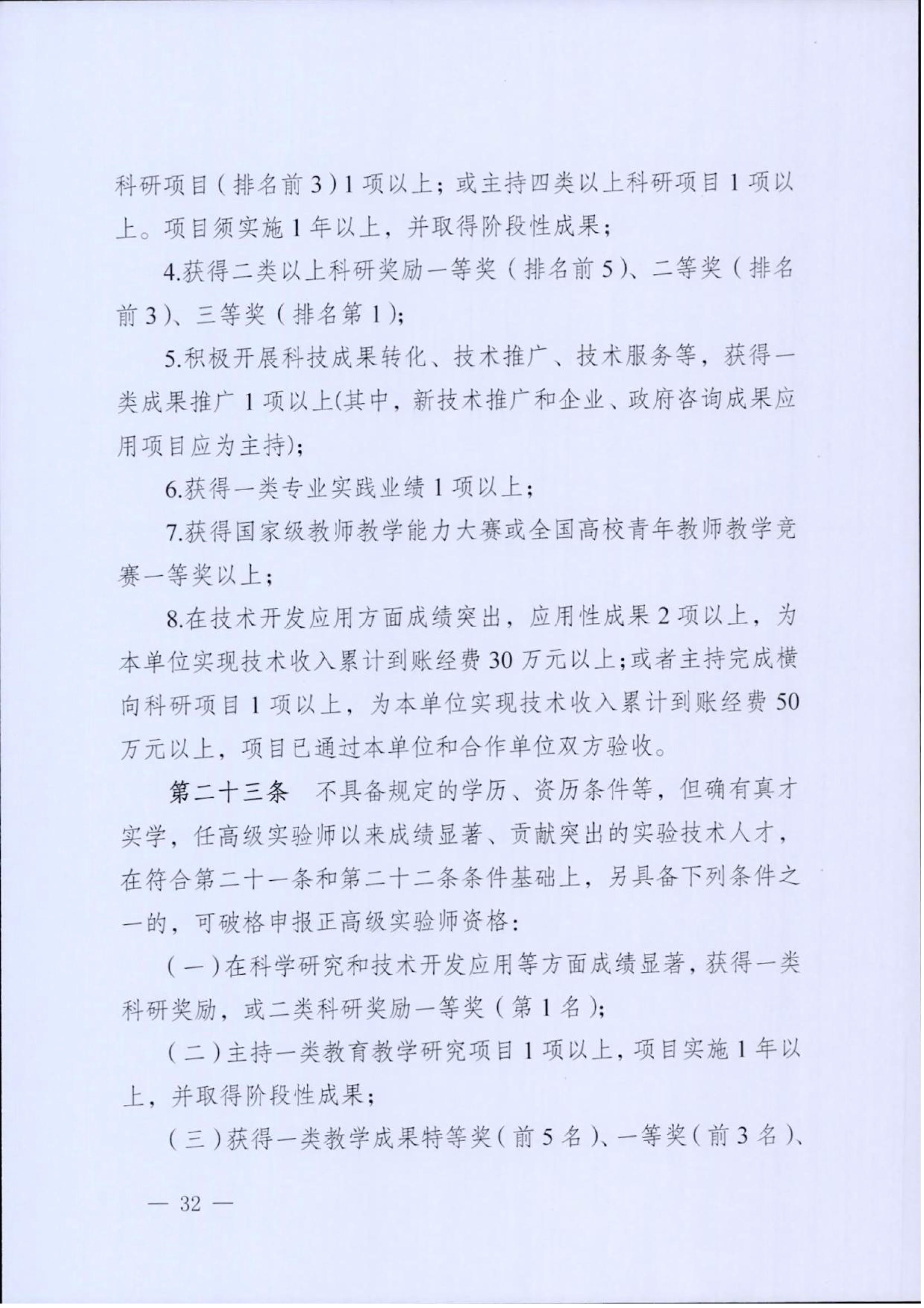
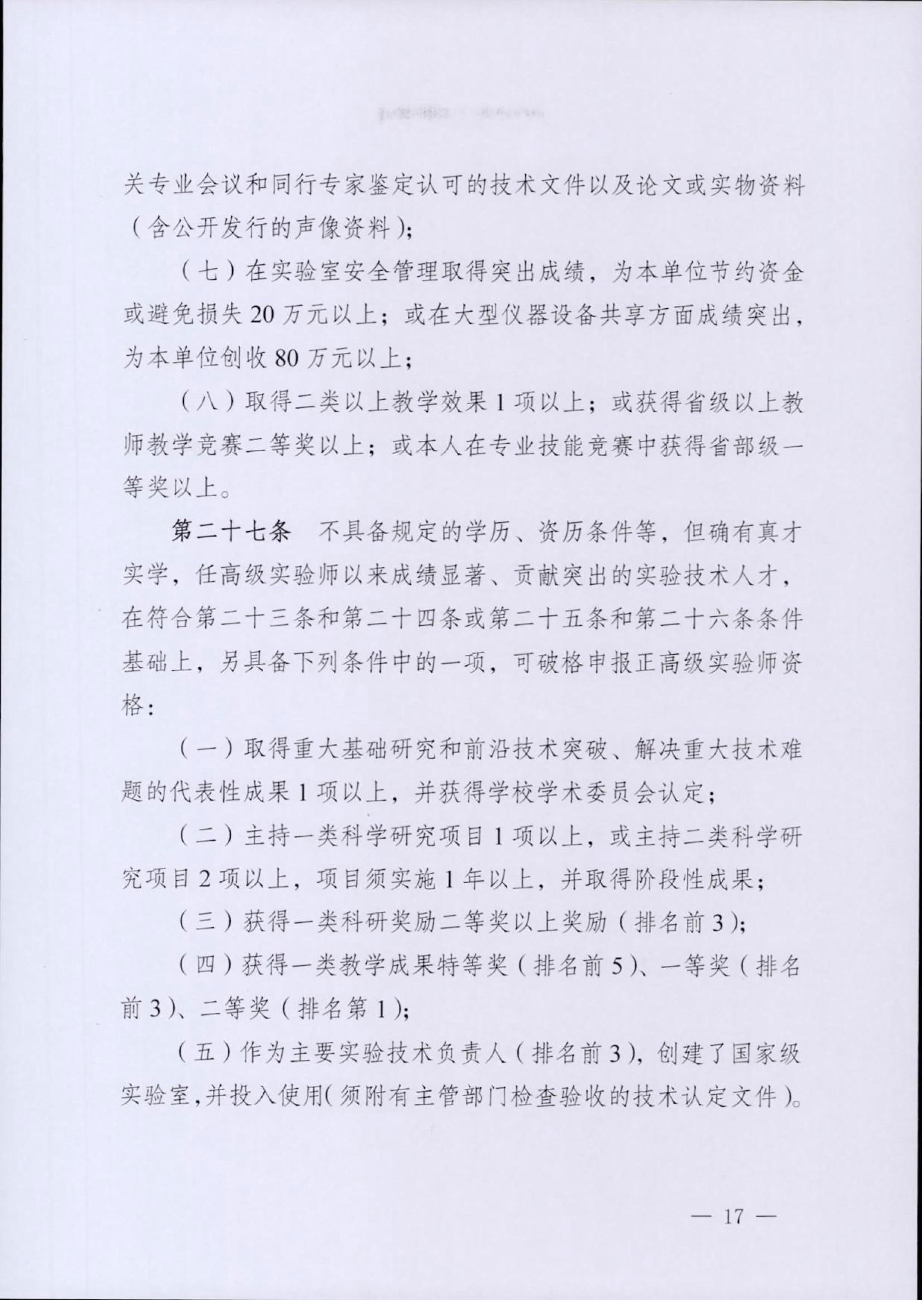
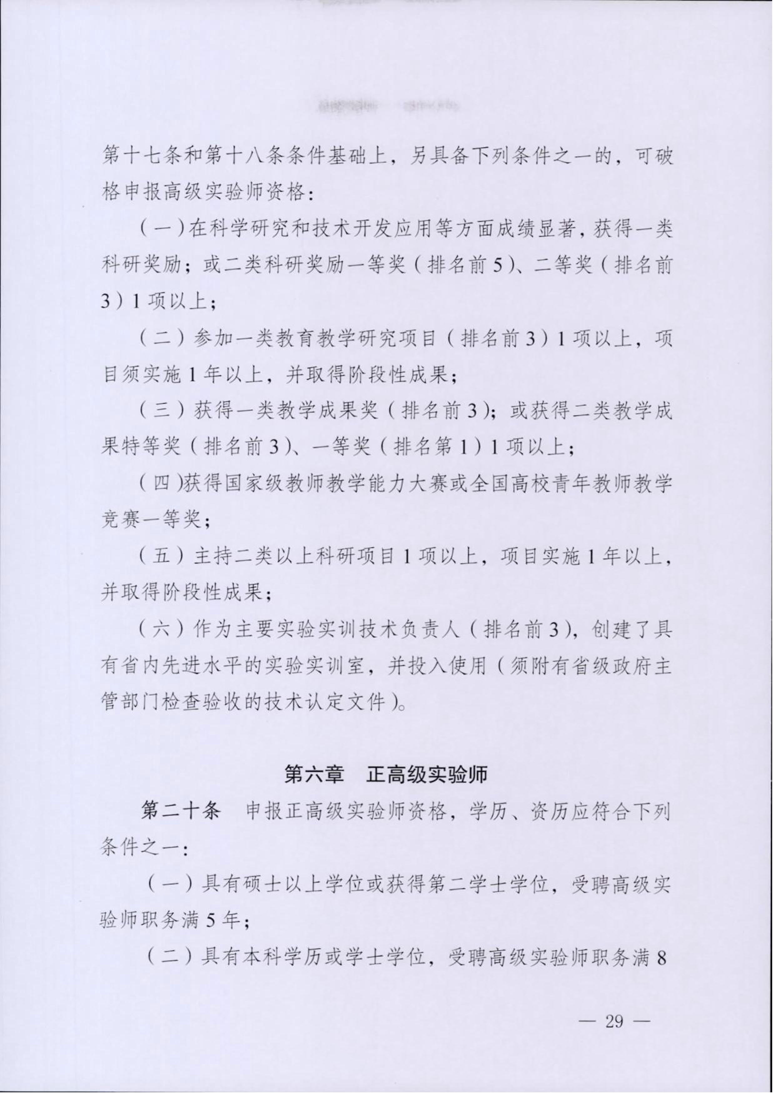
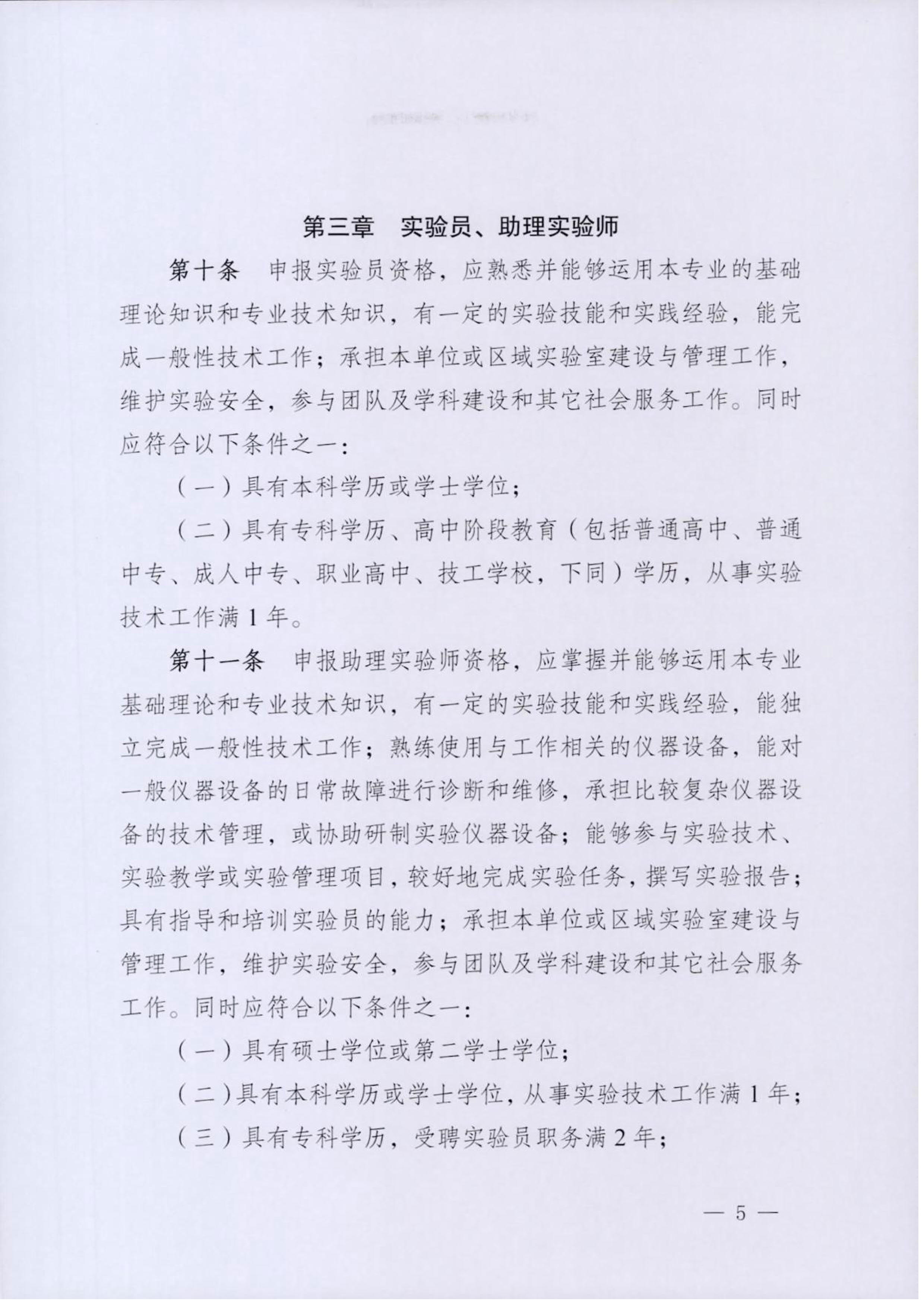
  • 通知公告
  • 工作动态
  • 师资培训
  • 职称评聘
  • 师德师风
  • 政策文件
  • 人才招聘
  • 下载中心

人事部

  • 通知公告
  • 工作动态
  • 师资培训
  • 职称评聘
  • 师德师风
  • 政策文件
  • 人才招聘
  • 下载中心
您当前的位置是:主页 > 人事部 > 职称评聘 >

职称评聘

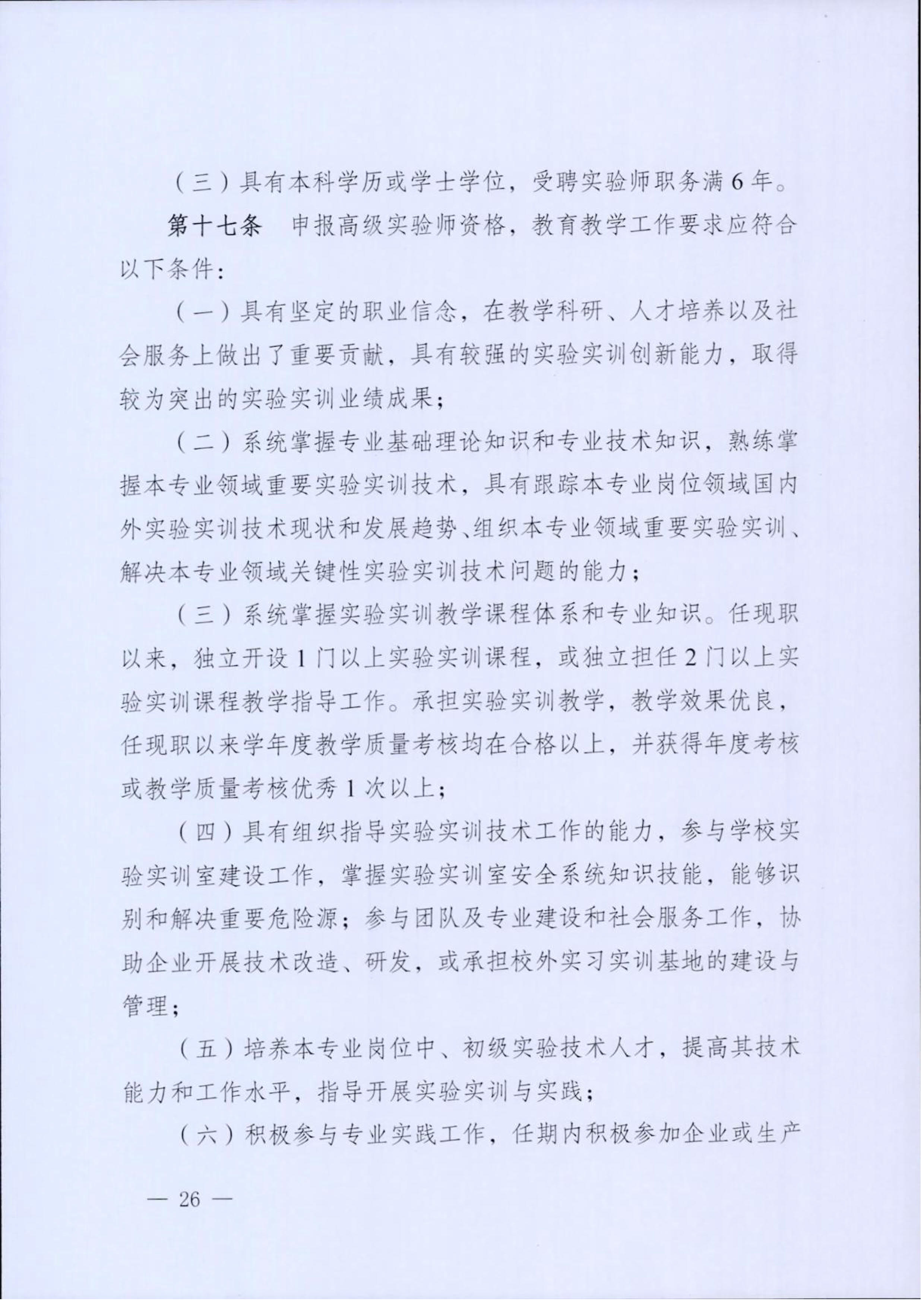
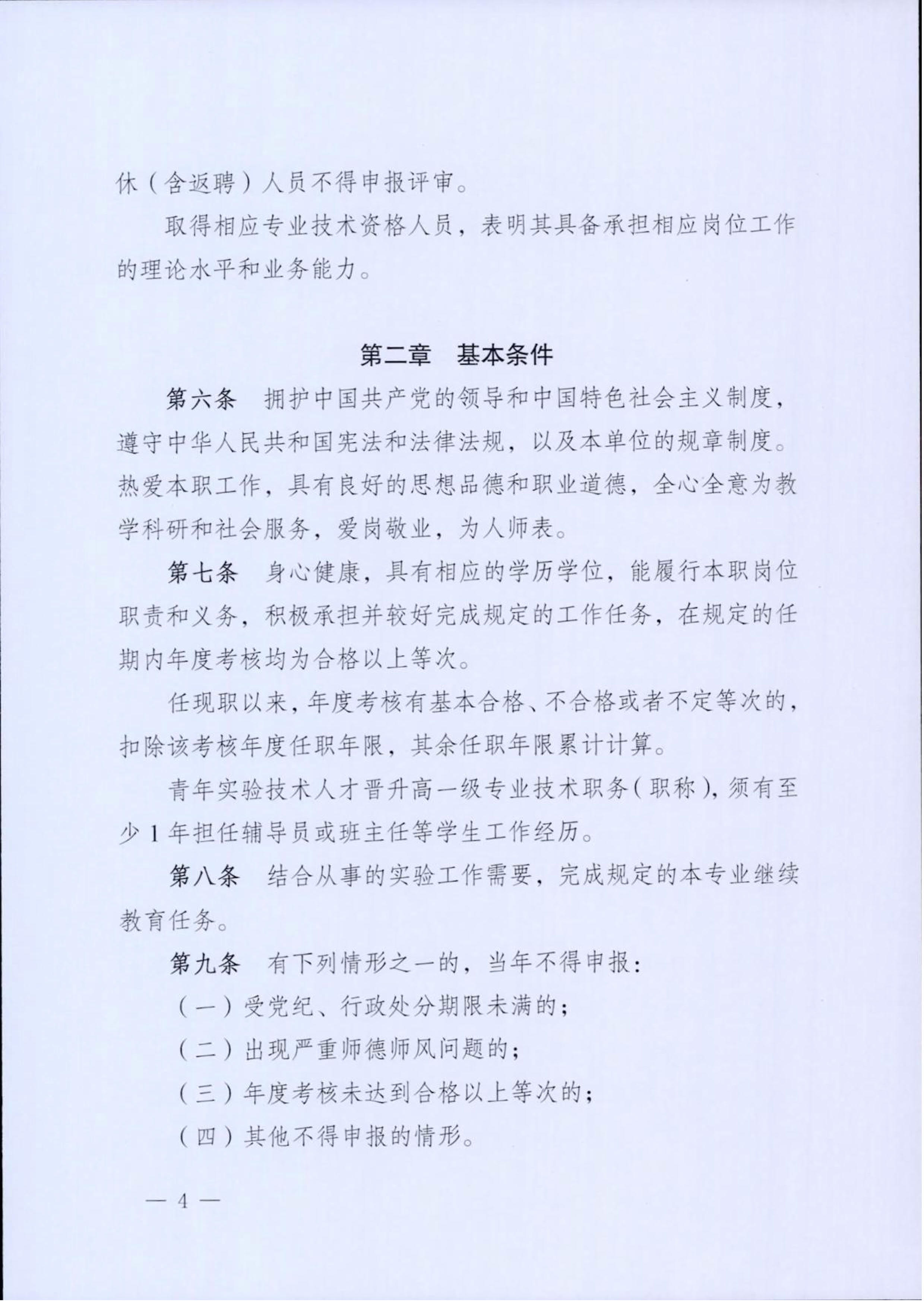
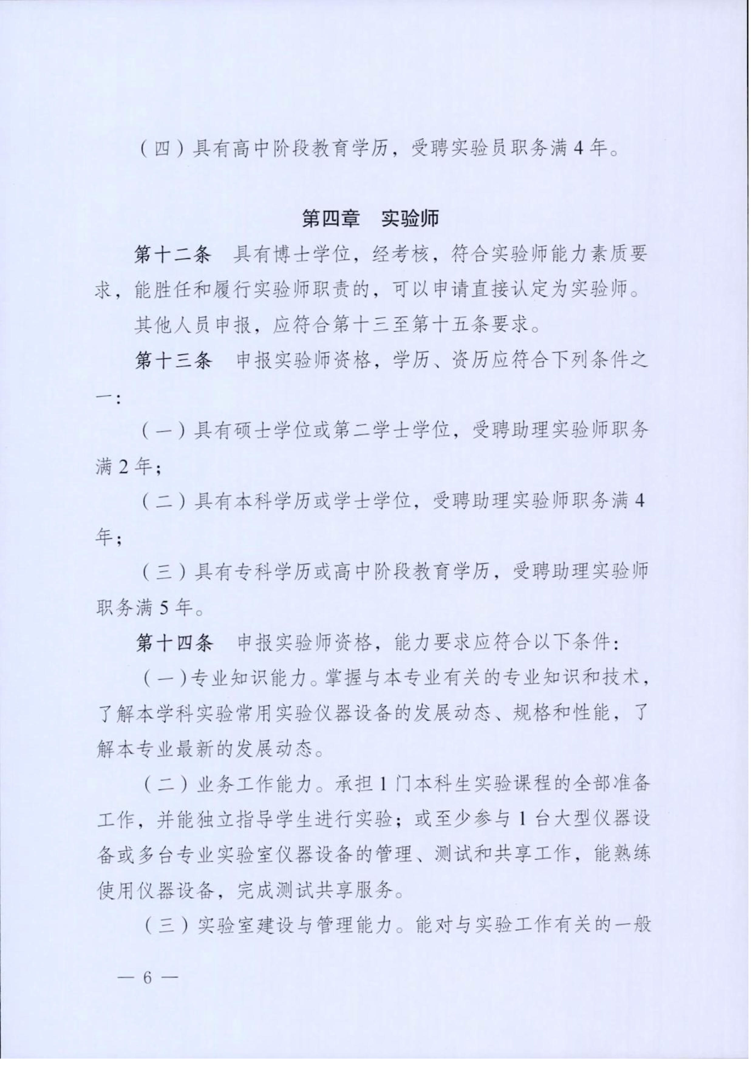
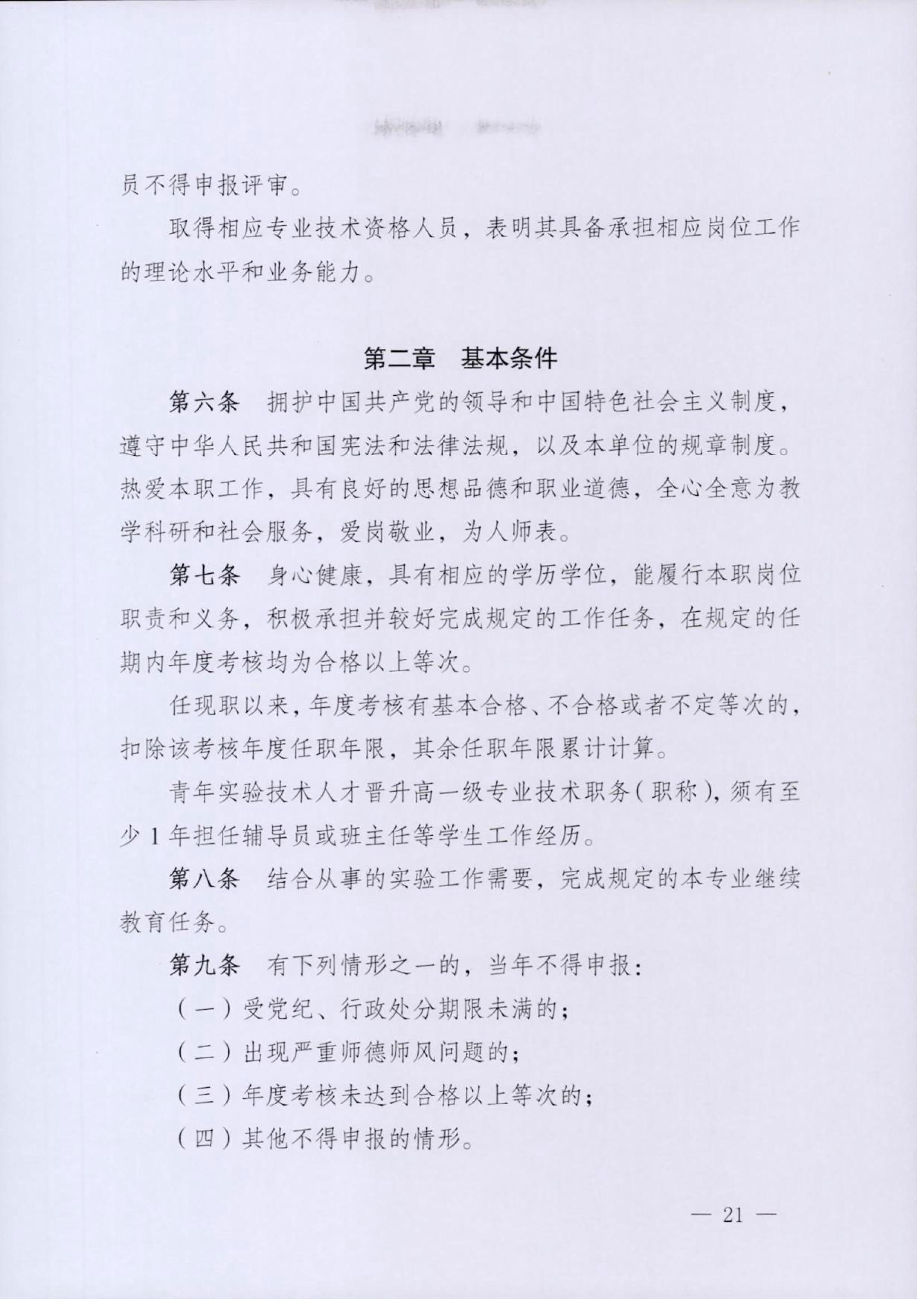
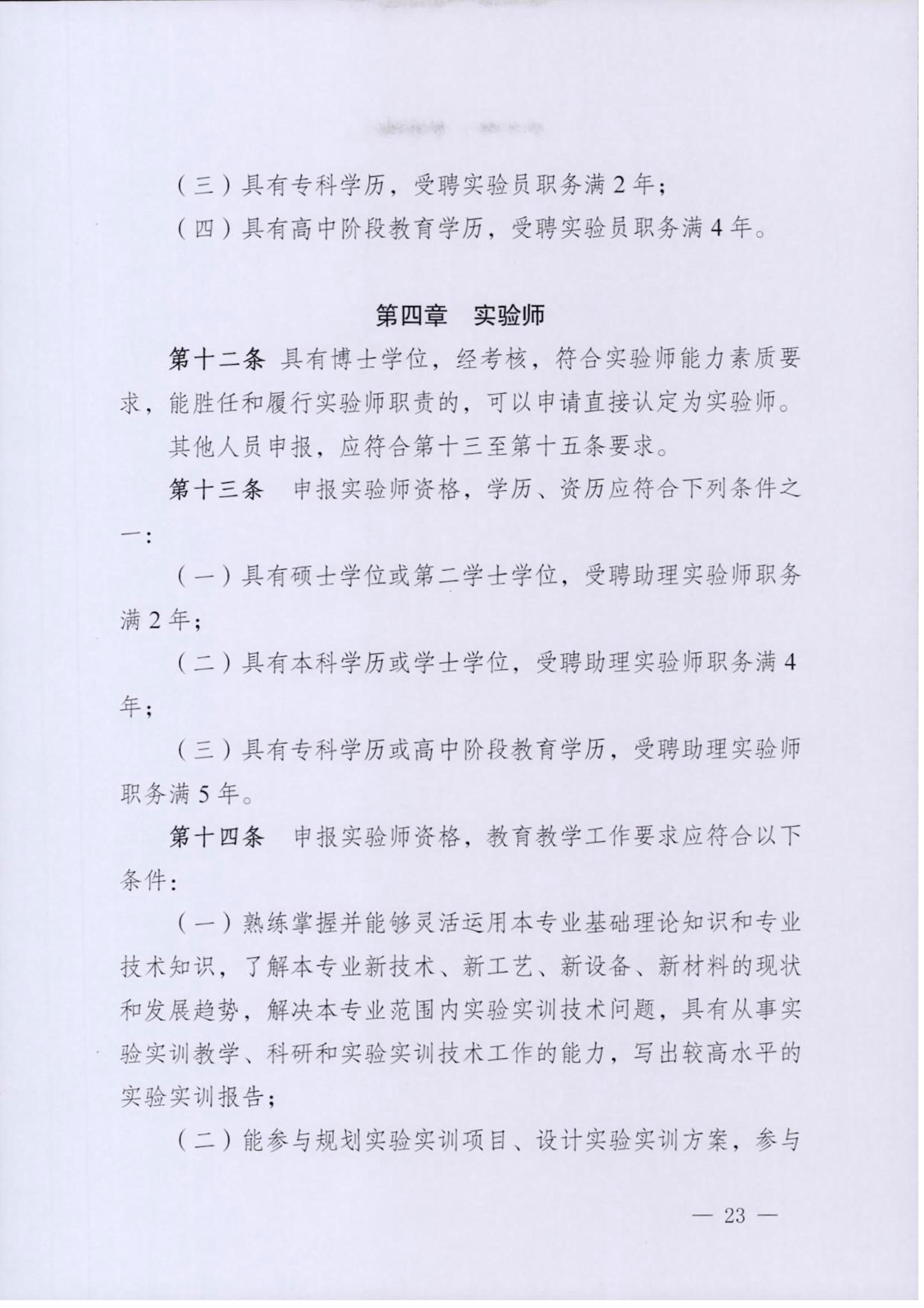
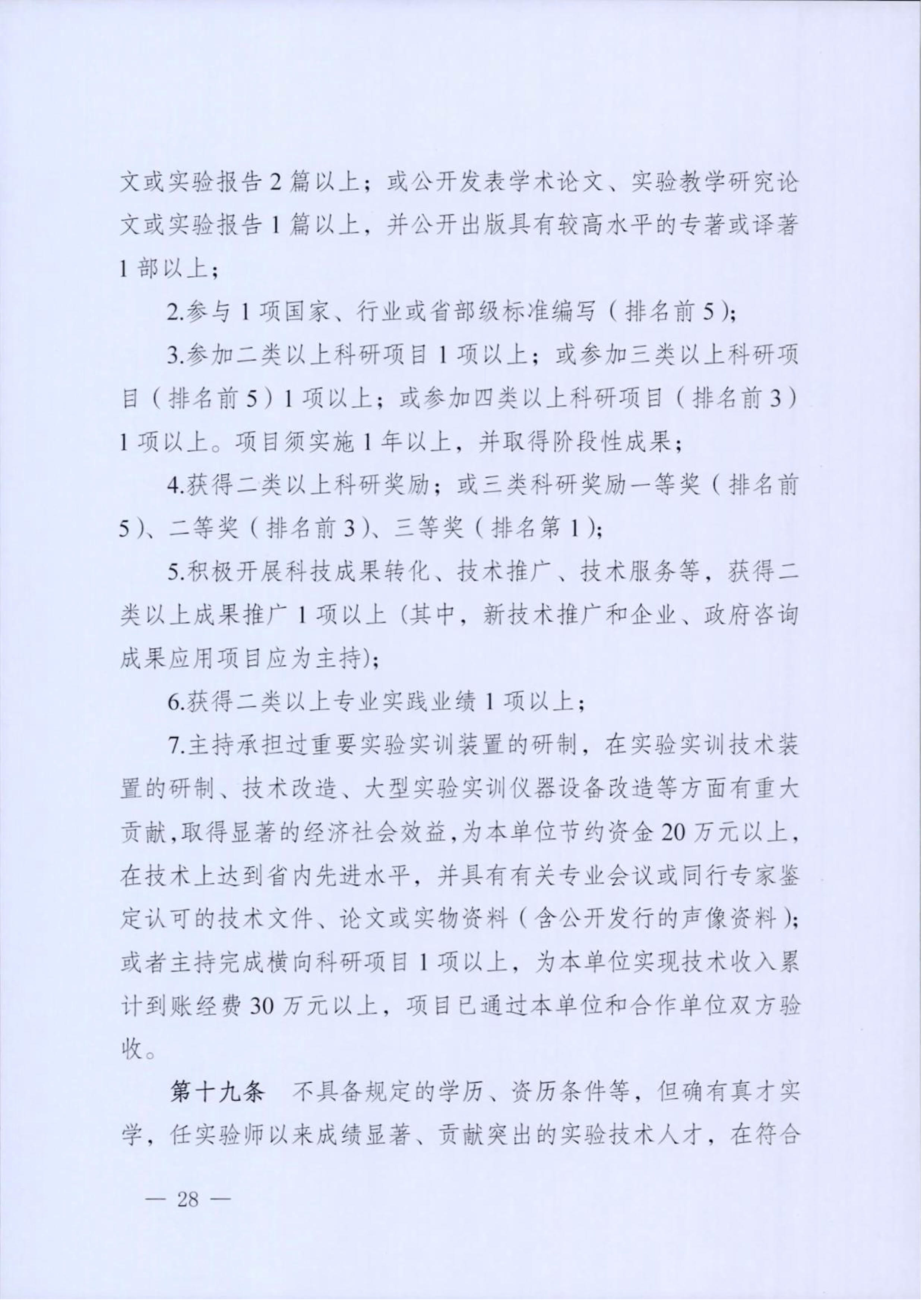
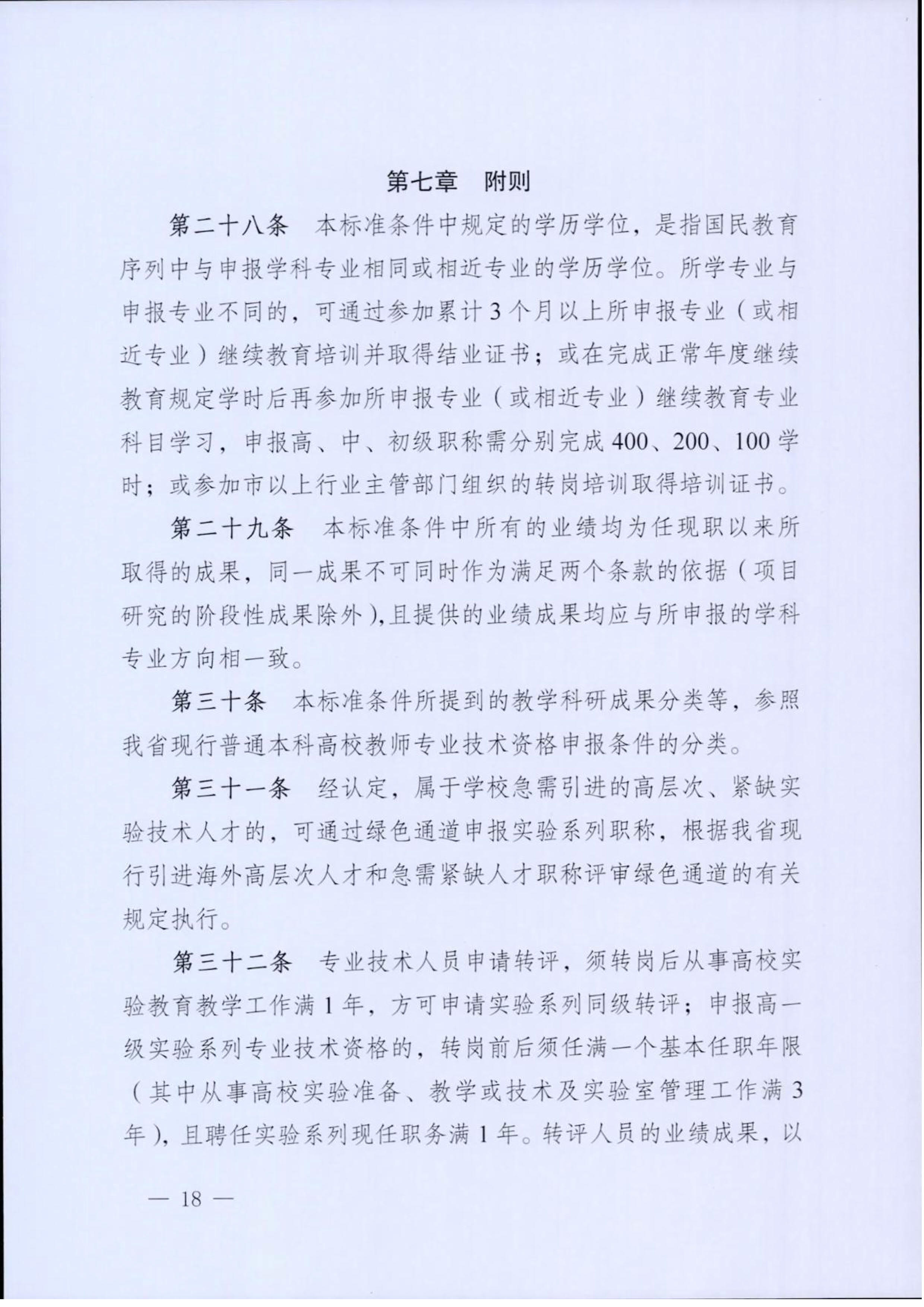
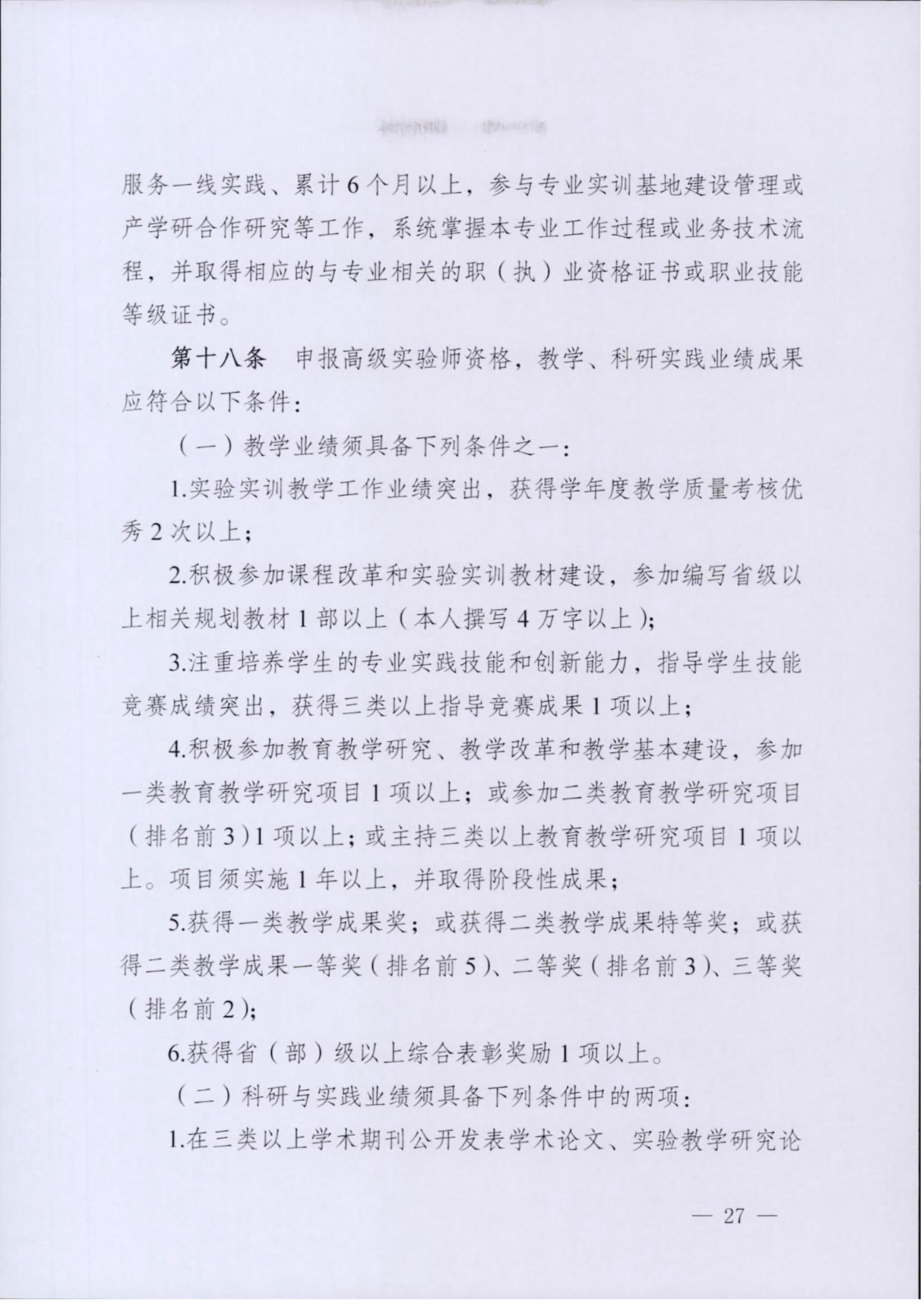
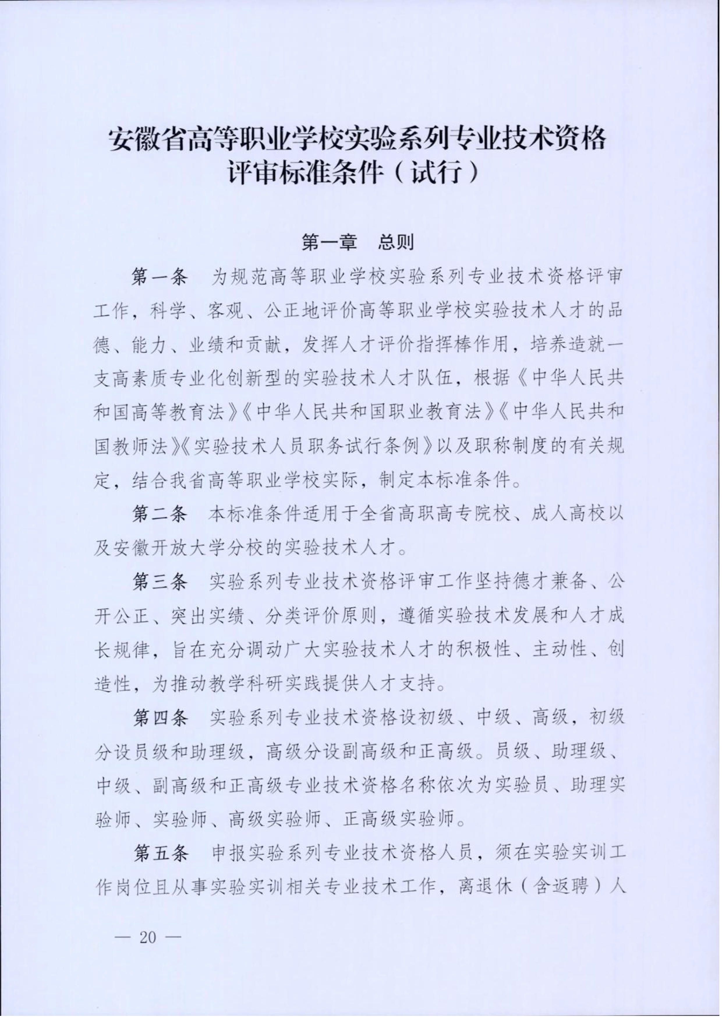
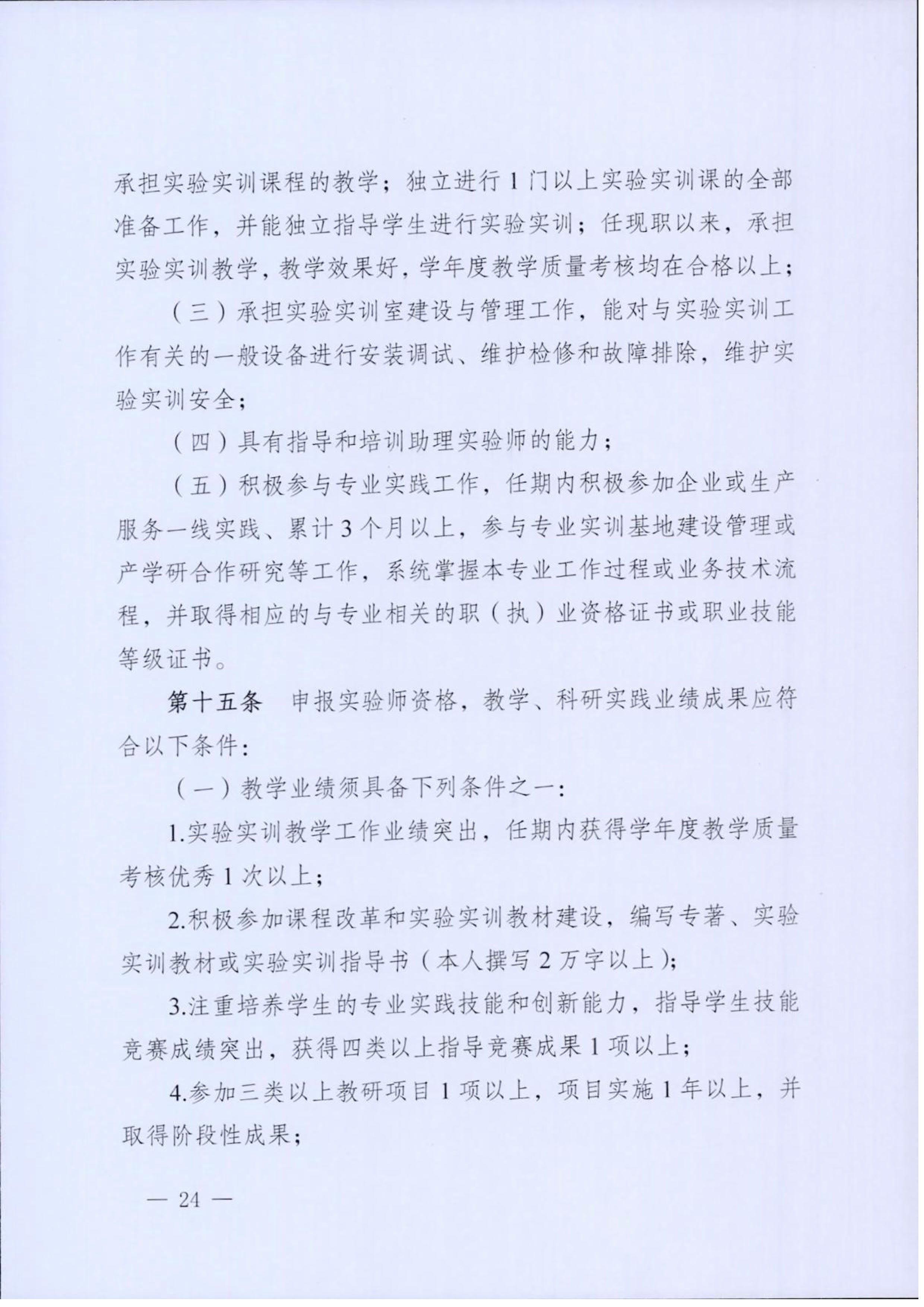
关于印发安徽省高校实验系列专业技术资格评审标准条件的通知
时间:2023-05-08 20:43  来源:未知   作者:cmsadmin  点击次数:次


万博科技职业学院

©   Wbc.edu.cn  版权所有  皖ICP备16005300号-1