国家教育部批准的全日制普通高校 | 安徽省优秀教育网站
返回主站
网站地图
联系我们
人事部
首页
通知公告
工作动态
师资培训
职称评聘
师德师风
政策文件
人才招聘
下载中心
人事部
通知公告
工作动态
师资培训
职称评聘
师德师风
政策文件
人才招聘
下载中心
您当前的位置是:
主页
>
人事部
>
职称评聘
>
职称评聘
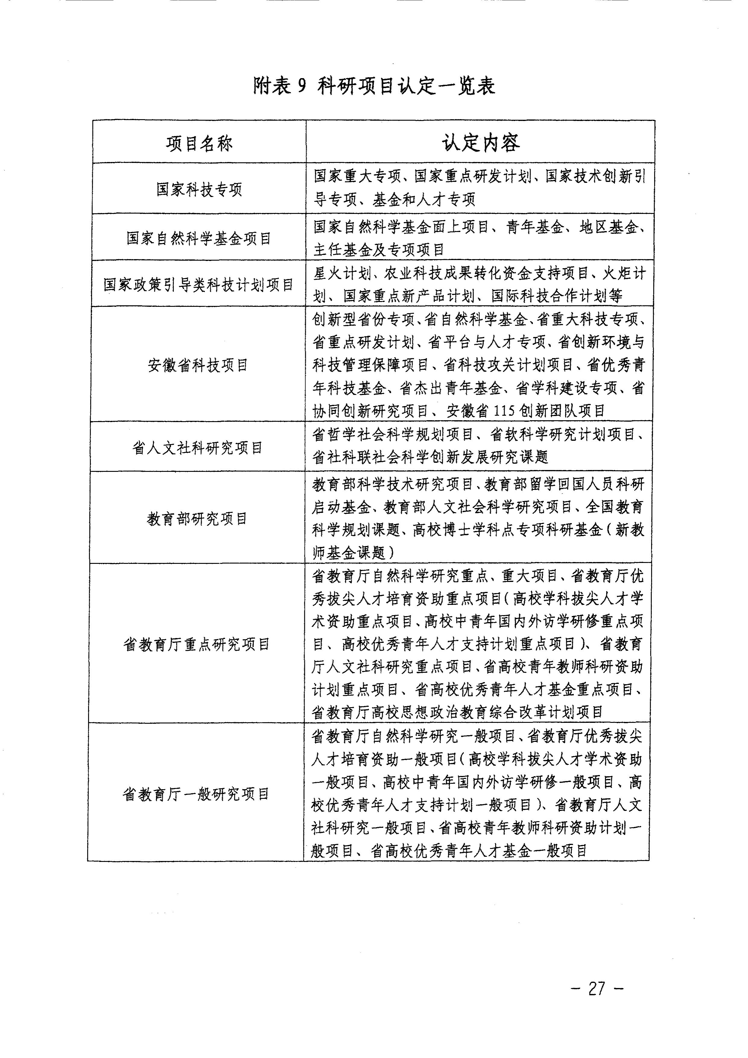
关于印发《安徽省高等职业学校教师专业技术资格申报条件》(试行)的通知
时间:2023-03-20 16:24 来源:人事部 作者:admin 点击次数:次